北國咨營商環境事業部基于對國際國內營商環境評價經驗,將持續更新與營商環境相關的視角觀點、政策解讀,為政府及相關機構提供參考。本篇將從ES的概念、ES與BEE、ES方法論及ES對中國企業的調查幾個方面進行淺析。
一、什么是ES?
ES(Enterprise Surveys,企業調查)是WBES(World Bank Enterprise Surveys,世界銀行企業調查)的簡稱,是由世界銀行發起的一項企業調查計劃。自20世紀90年代起,世界銀行的不同部門開展了評估商業環境的企業調查項目。2005年起,企業分析部門(DECEA)將ES開發為一種全球適用性調查方法,并應用于企業。ES項目旨在獲得企業對營商境況的日常體驗,為企業的發展提供關鍵診斷。項目核心是從各個主題角度出發就企業對營商環境的感受設計的一套標準化問題。通過全球范圍內使用標準化問題和統一調查方法,ES為營商環境評估提供了跨時間和跨經濟體的可比較的數據[1]。截至2023年1月,企業調查項目已在154個經濟體中進行了304次企業調查,訪談超過180000次[2]。
二、ES與BEE
ES是BEE的重要衡量方法之一,也是BEE項目的關鍵創新點,即通過ES收集和獲取企業數據。BEE項目的數據將來自基于法律和基于事實兩個方面,其中基于事實的數據將同時借助專家咨詢和企業調查獲得。從2023年起,BEE通過對企業層面調查來獲得其評價所需的相關數據,即ES企業調查將用于BEE項目指標。BEE項目與ES項目同屬世行同一個部門(發展經濟學研究部),且兩個項目相互配合良好。可以說,BEE項目與ES項目高度相關,數據互通[3]。
三、ES方法論
(一)對象選取
ES關注企業的實際感知,調查樣本通常是具有代表性的商業實體,對于多機構的公司,對于擁有獨立的財務報表的機構可以作為一個單獨的分析單元。擁有多個地點但合并財務報表的公司為一個合并的分析單元。調查對象主要是企業的董事或者高管。開展ES的調查機構通常是私立機構,以避免政府機構和相關組織的干預,盡量保證調查結果的真實客觀性[4]。
(二)企業類型
1.企業級調查,對非農業、非采掘業私營部門的標準企業級調查,針對擁有5名或以上員工的注冊企業;
2.微觀調查,對微型企業的調查,員工數少于5人的注冊機構; 3.非正式調查,即對未注冊企業的調查。
(三)分層抽樣
測量方法為隨機分層抽樣調查法,其中三個層次分別為企業規模、企業門類和(國家層級以下的)區域分布。
1.企業規模:分為小型企業、中型企業和大型企業三個層次。小型企業5-19名員工,中型企業20-99名員工,大型企業100名以上員工。
2.企業門類:企業門類取決于相應國家的經濟規模(以國民總收入進行劃分)。經濟體按其經濟規模可分為超小型經濟體、小型經濟體、中等經濟體和大型經濟體四類。2022年我國國民總收入超17萬億美元,為大型經濟體。
(1)超小型經濟體指國民總收入低于150億美元的經濟體,企業門類分層為制造業和其他非農經濟。每組分配75個訪談。
(2)小型經濟體指國民總收入在150億至1000億美元之間的經濟體,企業門類分為制造業、服務業和其他非農經濟。
(3)中等經濟體指國民總收入在1000億至5000億美元之間的經濟體,企業門類分為7層,其中該經濟體中4個主導的制造業為4層,其余制造業為1層,服務業和其他非農經濟為2層。
(4)大型經濟體指年國民總收入超過5000億美元的經濟體,企業門類分為9層,該經濟體中主導的6個制造業為6層,其余制造業歸入1層,服務業和其他非農經濟為2層。
同時,為了讓調查更具有普適性和代表性,樣本選取時,選擇擁有5名或5名以上員工的私營企業,國有企業被排除在外。但凡事皆有例外,以2012年中國企業調查為例,當年調查的樣本中,私營企業2700家,國有企業148家[5]。
3.區域分布類:區域分布反映一個國家非農業經濟活動的分布情況,因此覆蓋到一個國家的主要城市中心和地區。在世界范圍內,大多數非農業活動都集中在人口密集的地區。
(四)調查實施
通過計算機輔助面訪(Computer Assisted Personal Interviewing)進行面對面的問卷調查。在正式面訪之前通常會對受訪者進行簡短過濾,通過電話確定受訪者是否有資格參與調查并確定正式面訪時間。
企業調查的問卷涵蓋了營商環境、營業績效等多個主題,一般包括企業特征、基礎設施、銷售和供應、管理實踐、競爭、創新、承載力、土地和許可證、犯罪、金融、企業與政府關系、賄賂、勞工和績效等領域。調查問卷評估營商環境中的諸多要素對企業的阻礙程度。問卷的核心問題具有全球適用性,以確保不同國家和時間的可比性。大多數調查基于企業的日常經驗事實(如獲得營業執照的時間和成本),不到10%的問題會基于企業受訪者的個人觀點(如腐敗是否阻礙經營發展)。調查問卷還包括性別差異化問題,如所有權、管理者、勞動力的性別比例與構成等。
四、ES對中國企業的調查
ES對中國企業的調查于2011年11月啟動,歷時1年4個月。中國企業調查涉及法規和稅收、腐敗、犯罪、非正規情況、性別、金融、基礎設施、創新、貿易、勞動力、最大障礙認知、公司特征和公司表現13大項。每一類又包含十幾個分指標組成。調查對象來自2700家企業的企業家和高級經理。規模上選取了593個小型企業,1081個中型企業,1026個大型企業,調查行業和區域分布如表1和表2所示。
表1 ES企業調查涉及的行業分類 圖

表2 ES企業調查涉及地區

法規和稅收指標:中國“獲得進口許可的天數”在26.3天,相比其他經濟體用時較長,其中東亞和太平洋地區平均需要16.2天,所有樣本經濟體平均需要17.1天。中國受調查的企業有59.4%認為其“訪問和被要求與稅務官員會面”,高于東亞和太平洋地區(50.1%)和所有經濟體比例(48.9%)。
腐敗指標:中國42.2%的受訪公司“預計贈送禮物以確保政府合同”,高于東亞和太平洋地區受訪公司(30.3%)和所有樣本經濟體受訪公司比例(21.2%)。
犯罪指標:中國“為安全付費的公司百分比”為66%,東亞和太平洋地區為46.9%,全部經濟體樣本為56.3%。中國首調查公司“因盜竊和故意破壞而遭受損失的”僅為3.9%,而東亞和太平地區占17.6%,全部經濟體占16.2%。
勞動力指標:接近80%在中國的受訪企業為員工提供培訓,這個比例比世界上大多數國家都要高。這意味著,大約85%的中國企業的員工接受過工作培訓[6]。
最大障礙認知指標:22.4%的中國受調查公司“選擇融資渠道是最大的障礙”,東亞和太平洋地區為12.9%的受訪企業,全部經濟體為14.5%的受訪企業。其次19.6%的中國受訪企業認為“非正式部門是最大的障礙”[7]。
五、ES最新研究
ES已對全球154個國家約191000家企業展開過調查。近期,世行企業調查發布了最新針對孟加拉國、印度、伊拉克和馬達加斯加(后兩者包括微型企業)的調研數據,其中,孟加拉國和印度的調查包括了解決商業糾紛,綠色經濟,延遲付款,培訓成本和其他主題的問題;伊拉克的調查涉及政府補貼、青年工人、招聘和兒童保育支持;馬達加斯加的調查對管理實踐、技能和技術采用提出了問題。在調查COVID-19對哈薩克斯坦企業的影響時,WBES團隊采用重新訪談的方式調查停業、歇業企業在銷售、就業和財務方面的變化情況,以及政策響應、政策預期等主題,并在46個國家/地區進行了比較調查[8]。
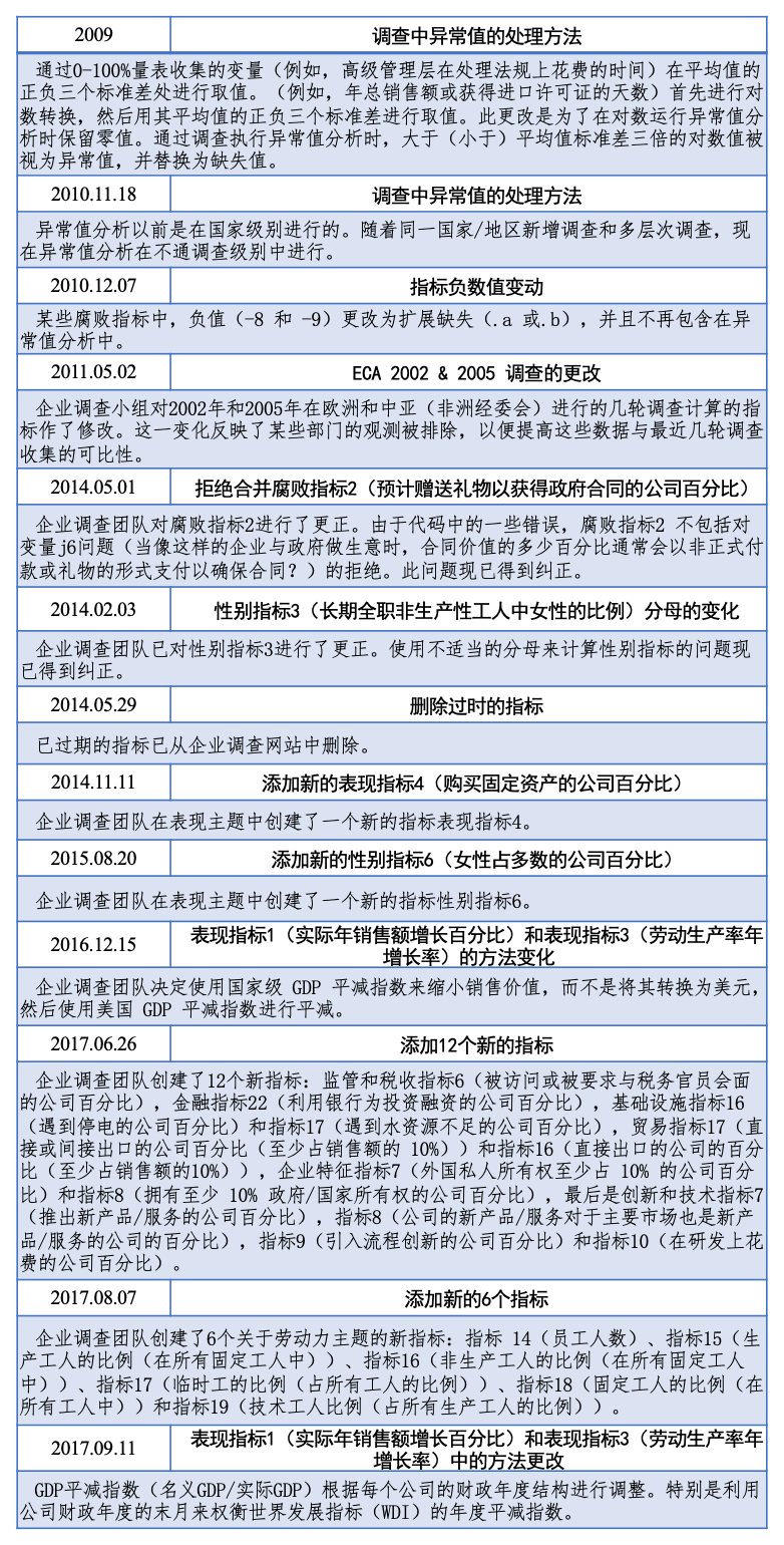
目前,世行發展經濟學研究部的全球指標小組(The World Bank Group-Global indicators Group in the Development Economics Vice-presidency,簡稱DECIG,ES的調查主體)正在更新企業調查計劃,調查計劃的調整變化如表3所示。該計劃是一個重要的附加計劃,是BEE項目所需的企業層面數據來源。為反映不同經濟體的營商環境情況,在原有210個核心指標基礎上(具體參見ENTERPRISE SURVEYS INDICATOR DESCRIPTIONS,January 30, 2023),企業調查計劃新增60個指標(最多可增加60個指標),其中50個指標專門用于收集數據,直接用于BEE項目[9]。
表3 ES企業調查計劃調整時間表

參 考 文 獻
[1]世界銀行. BEE Project (coming soon) [EB/OL]. https://www.worldbank.org/en/programs/business-enabling-environment/bee
[2]世界銀行. Enterprise surveys indicators data - world bank group [DB/OL]. https://www.enterprisesurveys.org/en/data
[3] Norman Loayza等.Concept Note Business Enabling Environment [EB/OL]. https://www.worldbank.org/content/dam/doingBusiness/pdf/BEE%20Concept%20Note_December%202022.pdf
[4]世界銀行. Survey methodology for Enterprise Surveys - World Bank Group [EB/OL]. https://www.enterprisesurveys.org/en/methodology
[5] 吳陳銳.企業間合作研發與技術創新績效——基于世界銀行2012年中國企業調查數據的實證分析[J].中南財經政法大學學報,2018(2):51-60,159.
[6]世界銀行. China Country Highlights 2012 [EB/OL]. https://www.enterprisesurveys.org/content/dam/enterprisesurveys/documents/country-highlights/China-2012.pdf
[7]世界銀行. Enterprise surveys indicators data – other options [DB/OL]. https://www.enterprisesurveys.org/en/data/exploreeconomies/2012/china#2
[8]世界銀行. Enterprise surveys indicators data - world bank group [DB/OL]. https://www.enterprisesurveys.org/en/data
[9]Norman Loayza等.Concept Note Business Enabling Environment [EB/OL]. https://www.worldbank.org/content/dam/doingBusiness/pdf/BEE%20Concept%20Note_December%202022.pdf 作者:梅雪、張力、程暢